医保信息公开内容
黑龙江省中医医院是三甲级医院,是哈尔滨市医保、省医保、铁路医保、省内异地就医及跨省异地就医的定点医疗机构。参保患者持医保卡在我院就医,可以按规定享受医保待遇。
一、 哈尔滨市城乡居民医保待遇
1、最高支付限额
参保居民一个年度内发生符合城乡居民医保统筹基金支付范围的医疗费用,城乡居民医保统筹基金最高支付限额为:一档缴费的成人居民、学生儿童18万元,二档缴费的成人居民16万元。
2、居民大病保险待遇
居民大病保险支付范围为参保居民一个待遇年度内住院和特殊疾病门诊治疗发生的医疗费用,按照基本医疗保险政策报销后,一个待遇年度内个人累计负担的合规医疗费用超过居民大病保险起付标准以上的部分,由大病保险按规定赔付。
一个待遇年度内,参保居民只支付一次大病保险起付标准。
2018年度居民大病保险起付标准为14000元,其中,困难人员起付标准按50%执行;参加城乡居民基本医疗保险的建档立卡贫困人口,居民大病保险起付标准为6000元,支付比例相应提高5个百分点。政策执行时间截至2020年12月31日。
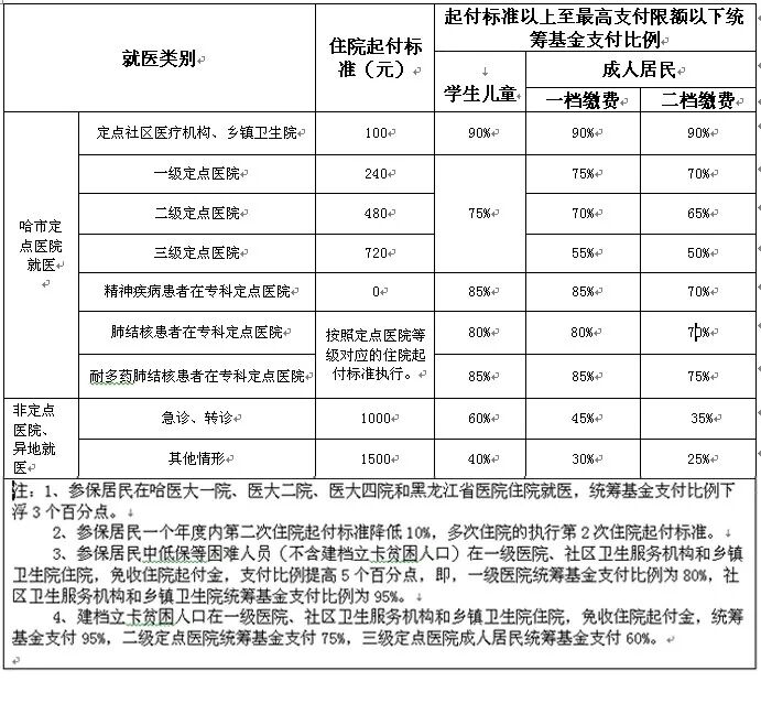
3、 住院基本医疗待遇
参保居民的住院统筹基金支付标准按疾病种类的不同而有差异;起付标准及报销比例见表格:
就医类别 | 住院起付标准(元) | 起付标准以上至最高支付限额以下 统筹基金支付比例 | ||
学生儿童 | 成人居民 | |||
一档缴费 | 二档缴费 | |||
三级定点医疗机构 | 720 | 75% | 55% | 50% |
注:1.参保居民一个年度内第二次住院起付标准降低10%,多次住院执行第二次住院起付标准。 2.建档立卡贫困人口在三级定点医院成人居民统筹基金支付60%。 | ||||
4.特殊疾病门诊待遇
我院是恶性肿瘤及尿毒症的医保定点医疗机构,患者提供相关病历材料和身份信息,经我院医保科审核通过,可以享受特殊疾病门诊待遇。尿毒症患者的门诊血液透析和腹膜透析治疗实行按服务单元打包付费制,部分辅助药品及检查项目统一纳入治疗项目范围。具体报销标准见表格:
就医人群 | 特殊疾病病种 | 统筹基金支付项目 | 统筹基金支付标准 | |
成 人 居 民 | 一档缴费 | 恶性肿瘤 | 化疗、免疫治疗 | 55% |
尿毒症 | 血液透析组套(元/次) | 限价440元 支付400元 | ||
血液透析滤过、灌流(元/次) | 限价800元 支付440元 | |||
腹膜透析组套(元/日) | 限价160元 支付144元 | |||
二档缴费 | 恶性肿瘤 | 化疗、免疫治疗 | 50% | |
尿毒症 | 血液透析组套(元/次) | 限价440元 支付400元 | ||
血液透析滤过、灌流(元/次) | 限价800元 支付400元 | |||
腹膜透析组套(元/日) | 限价160元 支付144元 | |||
学生 儿童 | 恶性肿瘤 | 化疗、免疫治疗 | 80% | |
尿毒症 | 血液透析组套(元/次) | 限价440元 支付400元 | ||
血液透析滤过、灌流(元/次) | 限价800元 支付640元 | |||
腹膜透析组套(元/日) | 限价160元 支付144元 | |||
注:一个年度内,血液滤过和血液灌流两项合计不超过12次。 | ||||
二、 哈尔滨市职工医保待遇
1.特殊疾病门诊待遇
尿毒症患者的门诊血液透析和腹膜透析治疗实行按服务单元打包付费制,部分辅助药品及检查项目统一纳入治疗项目范围。具体报销标准见表格:
特殊疾病名称 | 统筹基金支付项目 | 统筹基金支付标准 |
尿毒症 | 血液透析 | 限价440元 支付420元 |
腹膜透析 | 限价160元 支付比例95% | |
血液灌流/ 血液滤过 | 限价800元 支付比例80% | |
恶性肿瘤 | 化疗、免疫治疗 | 甲类90%,乙类72% |
注:一个自然年度内血液灌流和血液透析滤过两项合计不超过12次。 | ||
2、 住院基本医疗待遇
参保职工的住院统筹基金支付标准按疾病种类的不同而有差异,一个自然年度内起付标准及报销比例见表格:
人员类别 | 医院级别 | 住院起付标准(元) | 起付标准-25万元 统筹支付比例 | |
第一次 | 第二次及以上 | |||
在职 | 三级 | 720 | 612 | 90% |
退休 | 三级 | 720 | 612 | 93% |
3.职工个人账户结余资金可用于父母、配偶及子女支付在市域内城镇职工基本医疗保险定点医疗机构门诊诊疗或住院就医发生的个人负担部分医疗费用。
三、 异地就医患者待遇
我院是省内异地和跨省异地定点医疗机构,外地患者持全国统一标准的社会保障卡可以在我院直接结算。具体流程如下:
1. 患者先在参保地医保经办机构备案,采集必要的信息,选择“黑龙江省中医医院”作为异地定点医院。
2. 患者带全国统一标准的社会保障卡来我院刷卡住院。
3. 住院治疗期间的医保药品目录、诊疗项目、服务设施标准、医疗行为监督等都执行黑龙江省相关医保政策。患者的报销待遇,包括起付线、支付比例和最高支付限额等,都执行该患者参保地的政策要求。
4. 患者出院结算时可以在我院直接报销,只需支付个人负担的医疗费用,不用再回参保地报销。
5. 部分地区已开通异地定点医院普通门诊结算,具体请况要咨询参保地的医保经办机构。



